金融号
  • 金融头条
  • 金融监管
  • 金融智库
  • 财经
  • 银行
  • 中小银行
  • 金融办
  • 曝光台
  • 文化

金融APP

登录 / 注册
退出登录
中国金融网络领袖
CHINA FINANCE NET 中国金融网
  • 首页
  • 焦点 · 分析
  • 央行
  • 金管总局
  • 证监会
  • 大型银行
  • 股份制银行
  • 金融处罚
  • 城商行
  • 农商行
  • 村镇银行
  • 金融科技
  • 金融研究

分享到微信朋友圈

吴晨任德邦基金联席总经理

来源: 中国经济网  2022-09-20 09:31:02

关注金融网
  • 微博
  • QQ
  • 微信
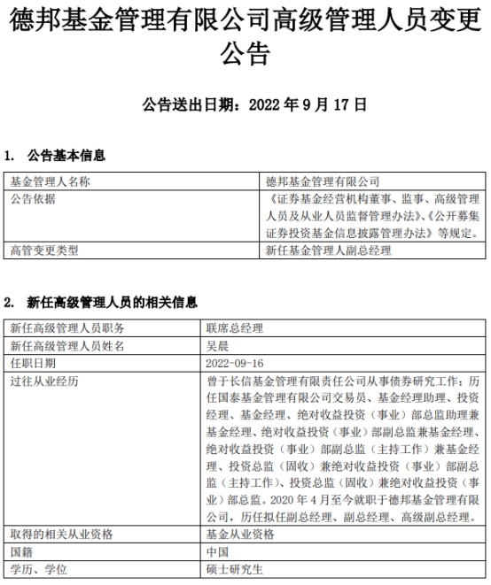
  •   中国经济网北京9月19日讯 近日,德邦基金管理有限公司发布高级管理人员变更公告,吴晨任联席总经理,任职日期为2022年9月16日。 

      公告显示,吴晨曾于长信基金管理有限责任公司从事债券研究工作;历任国泰基金管理有限公司交易员、基金经理助理、投资经理、基金经理、绝对收益投资(事业)部总监助理兼基金经理、绝对收益投资(事业)部副总监兼基金经理、绝对收益投资(事业)部副总监(主持工作)兼基金经理、投资总监(固收)兼绝对收益投资(事业)部副总监(主持工作)、投资总监(固收)兼绝对收益投资(事业)部总监。2020年4月至今就职于德邦基金管理有限公司,历任拟任副总经理、副总经理、高级副总经理。 


    更多精彩内容,点击下载 中国金融网APP 查看

    相关新闻
    • 方正证券孔典熠离任两基金

      2021年05月26日17时42分
    • 关于加强证券公司和公募基金监管加快推进建设一流投资银行和投资机构的意见(试行)

      2024年03月15日22时46分
    • 公募基金资产净值再创新高

      2021年12月06日09时44分
    • 社保基金累计结余6.13万亿元

      2021年02月02日17时57分
    • 国际货币基金组织原总裁拉加德掌管欧洲央行

      2019年11月02日12时55分
    • 热市下基金公司密集调研 同比增186%

      2020年07月31日10时05分
    友情链接
    • 银行网
    • 中国金融网
    • 金融号
    • 微摄
    • 国家摄影
    • 简介
    • 投稿启示
    • 隐私保护
    • 联系我们
    • 广告服务
    • 友情链接
    • 品牌联盟
    • 编辑部:zjw@financeun.com
    • 媒体合作:774353721@qq.com
    • 机构合作部:1760607283@qq.com

    京ICP备07028173号 -1

    京公网安备11010202007075号

    经营许可证编号:京B2-20200983

    Copyright © 2002-2024 financeun.com Inc. All rights reserved.

    版权所有:中金网投(北京)资产管理有限公司 资产控股:亚洲金控投资有限公司

    ----------------------- 底部结束 ----------------------------->